热搜词
  • 纸币
  • the
  • gate
  • 杠杆交易
  • 期权交易
  • 欧易
  • 合约
  • 币
  • 是什么币
  • 交易所
  • 交易所
  • 欧易交易所
  • pi币
  • web3
  • 布林线
  • 布林线
  • 济南农商银行
  • k豆
  • dex
南乡财经-提供全面优质的财经理财内容
  • 首页
  • 快讯
  • 区块链
    • 行业要闻
    • 企业动态
    • 人物观点
    • 资本创投
    • 会议活动
    • 经验教程
  • 数字货币
    • 市场要闻
    • 行情播报
    • 行情分析
    • 新币速递
    • 币种评测
    • 币种动态
  • 政策监管
    • 国内政策
    • 国际政策
  • APP
    • 苹果版下载
    • 安卓版下载
  • 搜索

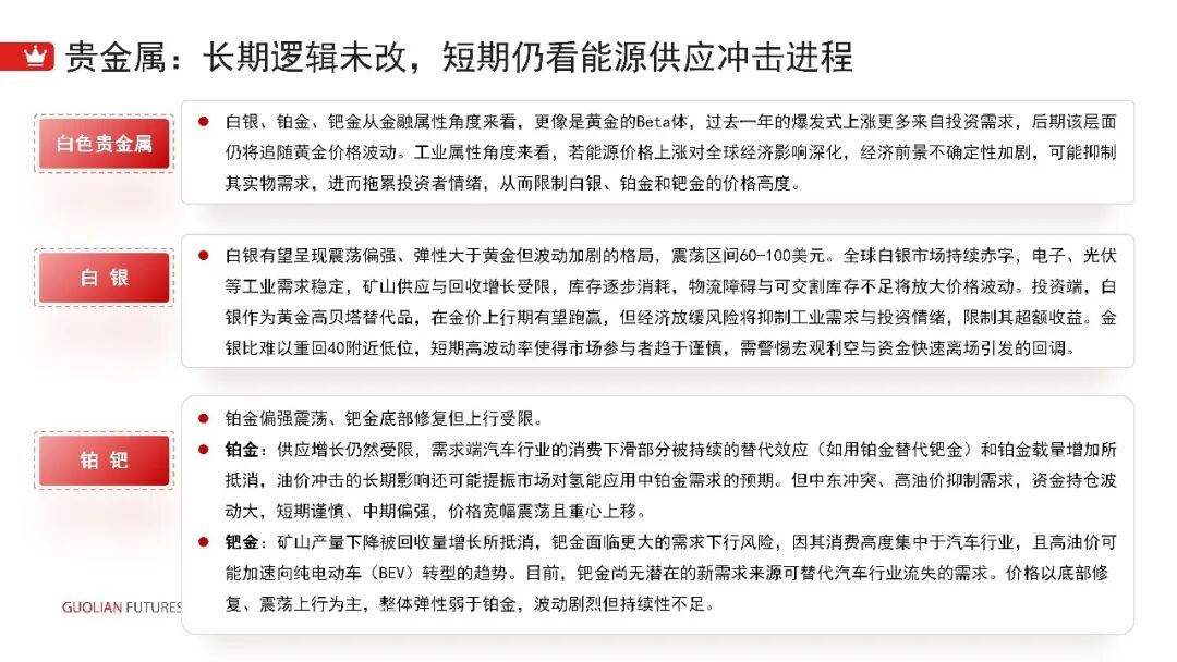
贵金属二季度展望:长期逻辑未改,震荡待估值修复

# 财经 2026-04-08 23:56:57 0 来源:



温馨提示:投资有风险,选择需谨慎。

相关文章

贵金属二季度展望:长期逻辑未改,震荡待估值修复
贵金属二季度展望:长期逻辑未改,震荡待估值修复
比特币3月28日走势,市场波动与未来展望
比特币3月28日走势,市场波动与未来展望
TP钱包转币至欧易Web3交易所,哔哩哔哩用户指南
TP钱包转币至欧易Web3交易所,哔哩哔哩用户指南
比特币下跌迹象周线走势解析
比特币下跌迹象周线走势解析
欧易App官方最新版本,数字资产交易新体验
欧易App官方最新版本,数字资产交易新体验
比特币行情走势预判最新分析
比特币行情走势预判最新分析
管理员 管理员
在区块链的世界,每个人都是一个节点。
    994522 篇文章
最近文章
  • 贵金属二季度展望:长期逻辑未改,震荡待估值修复
  • 比特币3月28日走势,市场波动与未来展望
  • TP钱包转币至欧易Web3交易所,哔哩哔哩用户指南
  • GTC泽汇:黄金高位震荡受利率预期影响
  • 比特币下跌迹象周线走势解析
  • 欧易App官方最新版本,数字资产交易新体验
  • 热评文章

    • OKOYI欧Web3平台开盘价揭晓时刻,投资者关注焦点
      OKOYI欧Web3平台开盘价揭晓时刻,投资者关注焦点
      来源:   (04-06)  2000
    • 比特币走势数据查询,洞察加密货币市场的关键工具
      比特币走势数据查询,洞察加密货币市场的关键工具
      来源:   (04-06)  2000
    • 欧艺Web3浴霸接线图解,轻松掌握安装步骤
      欧艺Web3浴霸接线图解,轻松掌握安装步骤
      来源:   (03-31)  2000
    • 以太坊众筹与黑石区块链,开启去中心化金融的新篇章
      以太坊众筹与黑石区块链,开启去中心化金融的新篇章
      来源:   (03-30)  2000
    • oyi欧Web3提现到银行卡的详细操作指南
      oyi欧Web3提现到银行卡的详细操作指南
      来源:   (03-28)  2000

    关于我们

    南乡财经网财经资讯提供全面、专业、及时的财经资讯专题等财经汇聚全方位为您全方位提供财经资讯及全球金融市场行情,覆盖股票、基金、期货、外汇、债券、保险、银行、黄金、理财、股吧等。

    Copyright © 2015-2024 版权所有 | 闽ICP备2024036174号-3 南乡财经提供全面优质的财经理财内容